[概 述] 本文通過介紹GSM短消息的含義及其具備的基本功能,結合目前城農網的改造,提出其在電力系統一些產品中的應用方向和應用前景。
[關鍵詞] GSM 短消息 電壓監測 配變監測
1 短消息概述及現狀
短消息(Short Message)是移動通訊網絡運營商提供給用戶的一種數字業務,是在移動通訊網絡基礎上提供的一種增值服務,它有兩種通訊方式,一種為點對點短消息(SMS-PP)通訊方式,用于在用戶之間傳送文字信息; 另一種為小區廣播短消息(SMS-CB),它不定期在一定的區域內播發交通信息、天氣狀況、股票行情、物業通知等公共信息,類似于傳呼機的群呼功能。 短消息業務使得用戶可以在極短的時間內發送或接收一定長度的數字或文字消息。接收的信息可以顯示在顯示屏上,類似于傳呼機,但又不同于傳呼機,其與傳呼機的重要區別是GSM短信系統具有雙向通信能力而常規的尋呼只是一種單向通信。GSM系統提供的短消息業務可以使網絡端知道被叫方是否已經收到所發的消息。如果傳送失敗,被叫方沒有回答確認消息,網絡會保留所傳的消息; 一旦網絡發現被叫方能夠被叫通時,消息能被重發以確保被叫方能夠收到。
2 短消息在電力系統中的應用
由于短消息業務的這種方便可靠的優點,越來越多的用戶開始使用這種業務。這種業務除了能傳遞一定的文字信息外,還可利用其傳遞較少數據量的生產實時信息。目前,電力系統正在進行大規模的城農網改造,如何利用這一業務特性來為電力生產建設服務,同時降低我們的生產運營成本,提高我們的服務質量,是一
個值得探討的問題。
2.1 電壓合格率的監測、統計。
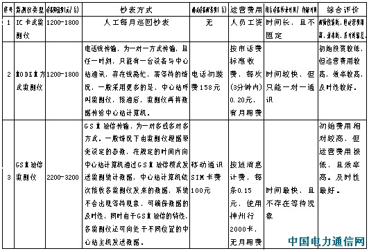
為了考核配電網的電壓合格率,在遍布城鄉電網中的終端變及用戶側,我們需裝設大量的電壓監測儀,用于監測統計供電電壓的合格率。目前采用較多的是在配變終端和低壓居民用戶側裝設IC卡式電壓監測儀,或是裝設帶有MODEM通訊功能的電壓監測儀。對于IC卡式電壓監測儀,每月需由抄表員依次巡回抄表,抄完后,再將IC卡數據通過讀卡器將數據傳到計算機中輸出統計數據,存在費時費事的情況,同時因人工抄表的時間限制,還無法保證數據的及時性。而對于帶MODEM的電壓監測儀,雖然解決了及時性的問題,但由于需要裝設電話線,給電壓監測儀的安裝提出了相應的要求,不具備靈活性,同時在經濟性上,也存在一些問題,如每月需一定數額的月租費,增加了系統的運營費用。對于這種只需傳送少量數據的監測設備,如采用短消息作為通訊傳送方式,則可大大降低運營費用,同時又解決了數據傳輸的及時性問題。目前廈門億力天龍科技公司和云南北極光信息科技有限公司在福建省電力公司的大力支持下,已經聯合開發出了利用短消息進行數據傳輸的電壓監測儀。下表對這幾種監測儀在設備成本、人員、運營費用等方面作一比較(見表一)。
表一: 監測儀成本、性能、評價對照表

2.2 配變運行監測與遠程控制。
對于遍布在城鄉電網的配電變壓器,當其發生故障或過負荷運行等異常情況發生時,如何將這些信息及時傳送到調度中心,在日常運行過程中需要了解其運行參數時,又該如何進行,這些信息都需要通過對配變的運行進行監測才能了解到,這同樣也是GSM短信發揮其作用的范圍。由于配變所處的特殊的地理位置,要通過有線傳輸的方式對其進行監測,在實際實施過程中存在諸多的不利因素,而目前電力系統采用較多的無線擴頻載波通訊方式,由于其運營費用高(每年需繳納高額的頻占費),運行維護不方便等原因,阻礙了它的應用,而GSM短信由于其使用的網絡是移動運營商的網絡,只有發送短信才需費用,所以運營費用極低,同時其網絡的可靠性極高,能很好地滿足電力信息傳輸的安全性、可靠性和及時性的要求。通過給配變裝設具有GSM短信功能的配變監測儀,則配變運行參數的讀取和控制均可通過短消息模塊來完成,實現配變運行的在線監測。配變運行數據由監測儀通過標準的串口發送給短消息模塊,再以短消息的格式發送給調度中心;調度中心的控制指令可以通過短消息發送給與配變監測儀相連的短消息模塊,該模塊在收到控制消息后,傳送給配變監測儀進行處理,再通過標準串口發送給相應的被控設備,完成規定的操作。 當配變過負荷或發生異常時,監測儀通過GSM短信向調度中心發送信息,調度中心接收到信息后,同樣也可以以GSM短信方式傳送指令給配變監測儀,進行相應的操作。
2.3 在自動抄表方面的應用。
由于現在農村也實行一戶一表,使抄表的工作量大大增加,加上現在農電工人少, 人員編制未確定,更增加了抄表的難度。而城市里同樣也存在這種那種抄表困難的問題。如果電表傳輸部分加裝短消息模塊后,其數據可在同一時間內利用GSM短信方式發送到電量采集中心,可確保電量數據的及時性和統計時間的同一性,有利于電力系統需電量統計及線損分析,更大大減少了電工來回抄表的工作。如采用現在常見的電話線傳輸,由于其數據傳輸是一對一的方式,根本無法實現實時電量采集的同一性。如能采用數字式智能電表系統,利用GSM網絡技術,將分散的用電用戶電表組成一個通信網絡,表的實時參數通過網絡傳遞到管理中心,管理中心根據采集的數據實施對各電表的管理。系統可實現遠程自動抄表、遠程實時監測、復費率時段設定、傳統方式收費或預收費管理、盜電監測和示警、用戶過載保護、用戶實時查詢以及各類報表的自動統計與生成、同時還可附加其他多種管理功能。
管理系統結構如圖一所示:

圖一 GSM遠程自動抄表系統框圖
2.4 變電站故障報警通知。
目前110kV及以下變電站基本實現了無人值班,正常情況下,由巡視人員負責巡視檢查,如有故障信息則通過調度中心通知維護人員進行維護,在時間上有所滯后,如能利用短信裝置在故障時自動發出短信通知維護人員,則可加快故障處理速度,使維護人員能及時知道故障地點和故障內容,盡快前往故障地點處理故障。
2.5 在業擴流程上的應用。
利用現有數據庫系統與短信系統結合,可以提供報裝預約、業擴登記、電費對帳、電費催繳、停電通知、用電知識宣傳以及GSM小區停電廣播、用電知識廣播宣傳等用于提供供電服務質量的應用。
3 今后的發展
隨著GPRS和CDMA的發展,現在的GSM網絡將向3G時代發展,短信的應用也將朝著高速、大容量信息方向發展,這必將給我們帶來更多的方便和機會,而目前的GSM產品到那時,只需將通訊模塊更換為相應網絡的短信模塊即可,產品可以很好地過渡到新的通信網絡中運行,保證了產品生命的延續性,極大地降低了產品的升級成本。