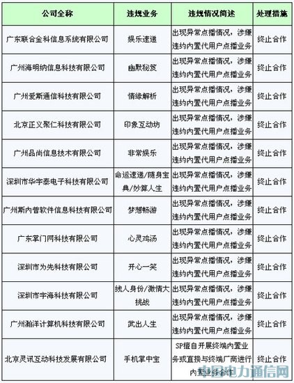
騰訊科技訊(郭曉峰)6月7日消息,廣東移動發布公告稱,近期,有部分SP未能嚴格遵守廣東移動業務管理規范且違約情節惡劣,根據《廣東移動夢網合作管理辦法7.0》及紅黃牌考核淘汰制度,現對以下SP在全省范圍內追究違約責任,相關事項通知如下:

據悉,共11家公司存在異常點播情況,經核查判定為違約內置且模擬用戶代用戶訂購業務。北京靈訊互動科技發展有限公司存在違約內置的違規行為,但在黃牌有效期內發生了四類(包括四類)以上違規行為。
根據紅黃牌管理辦法及從重從嚴的管理精神,在市公司追究違約責任的基礎上,上述12家公司現在全省范圍內派發紅牌,停止合作。