通信界訊 11月22日消息,據國內媒體報道,近日,特斯拉訴“上海車展事件”西安女車主名譽權侵權一案,法院作出一審判決。
認定西安李女士名譽侵權責任成立,須向特斯拉公開賠禮道歉并賠償損失,同時承擔車輛鑒定費。
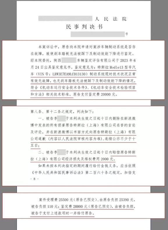
在案件審理過程中,法院委托司法鑒定機構對車輛進行了鑒定,鑒定結果表明涉案車輛并不存在剎車問題,符合國家相關技術標準。

據了解,被告西安李女士于2021年3月駕駛特斯拉發生交通事故,此后在社交平臺表態認為原因在于“特斯拉剎車失靈”。
2021年4月19日,西安李女士與河南張女士一同身著帶有“剎車失靈”字樣服裝,在上海車展特斯拉展臺進行維權。
另據天眼查顯示,特斯拉旗下特斯拉(上海)有限公司涉及多個名譽權糾紛和網絡侵權責任糾紛案件,該公司身份多為原告,被告包括蔡甲(車評人蔡老板)、閆闖(微博大V)、車頂維權車主張亞周等。
此外,特斯拉汽車(北京)有限公司也涉及多個名譽權糾紛案件,被告包括多個微博用戶。
值得一提的是,特斯拉上海公司起訴蔡甲、葉某某、項某某等人名譽權糾紛案件已進入到執行階段,上述人員曾被列為被執行人。


