數據中心實現IPv6與Iv4業務的無縫融合解決方案
整體規劃,與業務研究同步進行,新業務應用將隨網絡的發展同步實現
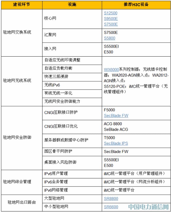
教育行業IPv6實踐經驗
作為主要設備供應商參與CERNET2主干網及駐地網建設;
包括山東大學、北京郵電大學、中國政法大學等高校,至2009年10月已有近200所高校整體采用H3C系統開通IPv6業務
“IPv6試商用項目”通過出色的入圍測試效果與服務承諾,近90所高校選擇H3C,市場份額第一
H3C攜手開拓IPv6新課題
H3C:擁有國內I通信最強大的研發團隊,擁有最規范的產品開發管理,擁有最廣泛的各行業市場拓展團隊
高校:擁有IPv6領域最前沿的理論研究,擁有最深刻的IPv6部署經驗
H3C+高校=最尖端的技術課題+最大的成果轉化市場
我們的共同成果將服務于各IPv6校園網、IPv6電子政務網、IPv6運營商網絡、IPv6企業網絡,整體推進我國IPv6技術商用進程
我們的共同努力將在IETF等領域提升我國IPv6領域的地位與發言權

上一頁 [1] [2] [3]