TD網絡碼資源利用率提升的提出
TD網絡經過四期的建設,覆蓋日臻完善,TD用戶快速發展,達到2700萬,但很大部分的用戶和業務長期駐留和承載在G網。目前GSM網絡利用率很高,忙時網絡利用率可以達到90%,而T網的碼資源利用率還不到10%。GT兩張網絡資源利用率差距顯著,T網話務量和下載流量明顯低于G網。采取哪些措施可以有效地提升TD網絡碼資源利用率和承載能力,是我們此次專題研究的重點。從2011年4月底月起,由移動集團設計院、大唐移動組成的聯合團隊投入到浙江省寧波奉化縣開始實施碼資源利用提升專題。
G-T分流現狀分析
大唐移動對4月份話單數據進行了分析,奉化城區的TD鎖G網手機用戶數(座機除外)是4074個,鎖網比例達到了41.55%。G網下鎖網的TD終端產生的日均話務量為375.6erl,未鎖網的TD終端產生的日均話務量為383.5erl,TD鎖G網手機用戶話務量占TD用戶在G網下產生的總話務量的49.48%。

圖1:日均話務量與手機用戶數比較表
TD終端用戶產生的日均話務量TD網絡只承載了241.74erl,而GSM網絡承載量達到822.81erl,占總話務量的77%。如下表所示:

表1:日均話務量與手機用戶數比較表
因此需要通過一系列優化措施,一方面可以吸收部分未鎖網用戶的話務量,防止TD話務倒流同時也減輕G網承載負擔;另一方面對鎖網的TD用戶進行正確引導回到T網使用業務,進一步增大T網的承載量并提升TD網絡質量,提高TD網絡資源利用率。
碼資源利用率提升解決方案
為了達到在優化區域有效改善回流、同時提升T網碼資源利用率的目的,我們采取了多種優化手段并駕齊驅。
12G側優化TD頻率
2G小區一般只配置3到6個TD頻點,如果測量頻點配置不全會造成終端由TD網絡重選/切換到GSM網絡后,無法重選回TD網絡,導致終端長時間占用GSM網絡,TD網絡業務量流失。因此配置補齊到9個頻點有利于用戶及時重選回T網增加業務量,提升碼資源利用率。
R4/H載波均衡
對語音數據載波進行均衡,將R4載波改配成H載波。以釋放用戶內在需求,提升碼資源利用率。
H載波吞吐量均衡
將H載頻接入均衡算法修改為按每載波吞吐量進行資源分配,使網絡能提供更高速率能力,同時可以實現接入時碼資源占用小的載波優先被分配,從而提高碼資源利用率。
功率提升
可以改善T網覆蓋質量,在一定程度上可以吸收T網的話務量和流量,有助于增加T網的語音話務量和數據流量,提升碼資源利用率。
2/3G互操作參數優化
根據不同場景通過適當地降低閾值可以延長用戶駐留T網的時間,使得TD盡可能地吸收話務量和流量,有利于碼資源利用率的提升。

圖2:不同場景下的優化策略
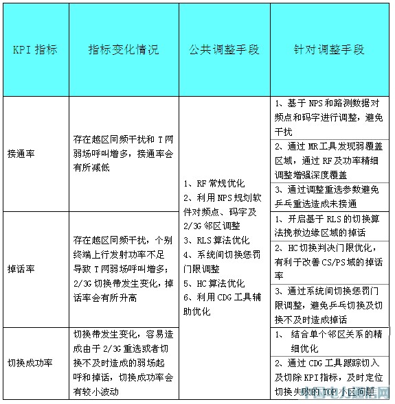
KPI影響說明及優化措施
該方案實施以后試點區域的KPI所有變化,但是可以通過不同的優化手段使KPI穩定在可接受的范圍之內,具體的優化措施如下表所示:

表2:KPI變化后的優化調整手段列表
RLS算法
開啟RLS算法之后,在UE發射功率超過門限、且處于小區邊緣時,網絡可以觸發用戶切換到其他TD鄰小區、或者GSM小區,保證用戶的服務質量和業務感知,避免互操作參數調整引起的KPI(主要是掉話率)下降。
系統間切換懲罰門限調整
對經常切換失敗的2G目標小區進行懲罰。即:每次切換失敗都對“鄰小區切換失敗次數”累加,對于“鄰小區切換失敗次數”較多達到門限(按照系統間鄰小區設置門限的鄰小區起定時器進行懲罰,懲罰即不能將其作為目標小區,可以提升系統間的切換成功率。
HC算法優化
放寬HC算法中的切換判決門限,只要UE滿足上報3a測量報告門限,就可以順利地切換到G網,減少了由于在弱覆蓋區域出現無線鏈路惡化導致掉話而無法及時切換到G網的情況,有利于改善CS/PS域掉話率。
經過一個月的優化調整手段,除CS域和PS域接通率有所惡化之外,其他指標都呈現了增益增長。

表3:調整前后KPI指標指標變化情況
目前奉化縣試點區域的CS域接通率已經達到浙江省中上水平,但后續仍需要加強優化力度,力爭恢復參數調整之前的水平,而PS域接通率排名仍處于浙江省前列。

圖3:4月下半月浙江全省及寧波各區接通率統計表
參數優化實施效果
經過一個月左右的參數優化措施實施,TD用戶駐留和占用TD網的時長明顯增加,T網話務量增長較快,有效地抑制了T網用戶的回流G網,減輕了G網的壓力,如下圖所示:

T網語音業務分流比例對比圖
盡管CS域和PS域接通率有一定下降,但是通過一系列算法優化后,接通率指標變化是在可以接受的范圍內,后續可以繼續通過RF精細優化及參數調整提升指標。
結束語
通過此次大唐移動對奉化的優化,試點區域碼資源利用率從原來的8.11%提升到9.61%,總增幅達到18.54%。大唐移動通過使用多種優化措施并駕齊驅,在保證各項KPI指標正常運行下為提升碼資源利用率保駕護航,同時也為后續南京、寧波等大型城市提升碼資源利用率提供了重要的參考價值。