1引言
濕度傳感器是根據某種物質從其周圍空氣中吸收水分后引起的物理或化學性質的變化,從而獲得該物質的吸水量和周圍空氣的濕度。
濕度傳感器分為電阻式和電容式兩種,產品的基本形式都是在基片涂覆感濕材料形成感濕膜。空氣中的水蒸汽吸附于感濕材料后,元件的阻抗、介質常數發生很大的變化,從而制成濕敏元件。濕敏電容一般是用高分子薄膜電容制成的,由于它具有靈敏度高、產品互換性好、響應速度快、濕度的滯后量小、便于制造、容易實現小型化和集成化,其精度一般比濕敏電阻要低一些。但電阻對溫度的敏感因而限制了器件在較大溫度范圍內的應用,因而電容濕度傳感器越來越受到重視。
2 濕敏元件及變送器芯片特性
目前,生產濕敏電容的主要廠家是法國Humirel公司。它生產的HS1101測量范圍是0%~100%RH,電容量由162PF變到200PF,其誤差不大于±2%RH;響應時間小于5S;濕度系數為0.34PF/℃;年漂移量0.5%RH/年,長期穩定。圖1為HS1101濕敏電容的濕度-電容響應曲線。
濕度變送器采用了美國BB公司生產的XTR105芯片,該變送器具有以下特點:a 工作范圍寬;b 測量精度高;c 電路簡單;d 可靠性好,使用壽命長;e 抗干擾能力強;f 工作溫度范圍寬(-40~+85℃)。

3 濕度測量電路
HS1101在電路中相當于一個電容器件,它的電容量隨著所測空氣濕度的增加而增大,為了能將電容的變化轉換成電壓的變化,我們設計了振蕩電路、消除零點電容影響電路、整流電路、積分電路、電壓—電流轉換電路、放大電路等,其工作原理簡圖如圖2所示。

3.1 振蕩電路
振蕩電路的作用是將電容的變化量轉化為頻率可變的方波。由圖3可知,這是一個非對稱多諧振蕩器。或非門G1工作在電壓傳輸特性的轉折區,把它的輸出電壓直接連接到或非門G2的輸入端。G2即可得到一個介于高低電平之間的靜態偏置電壓,從而使G2的靜態工作點也處于電壓傳輸特性轉折區上。反饋環路中電容使電路在兩個暫穩態之間往復振蕩。
由于電容充放電的時間T為2.2RC,所以輸出的方波頻率:
可見輸出頻率和電容值成反比。通過這個電路使濕度信號變為電容值,最后變為頻率信號輸出。

3.2 消除零點電容
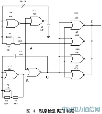
需要指出的是,圖3所示的濕度傳感器零點電容比較大,靈敏度不夠高,濕度從0%~100%RH,電容的變化量不超過30~50PF。為此,最好將零點電容消除掉,在實際設計中我們用兩片CMOS4001集成電路對圖3進行改造,具體見圖4。


A、B、C、D 四個點的波形如圖5所示。由圖4中U1的4個或非門組合邏輯可知:
只要調整C的脈沖寬度,就可以得到D的脈沖寬度,從而可以消除零點電容,經過調制的電容變化信號也就是濕度信號。將同一封裝內的門電路U2A、U2B、U2C、U2D并聯使用,可以擴大CMOS門電路輸出低電平時吸收負載電流的能力。
3.3 線性輸出信號調理
電路濕度的脈沖信號再經過后面的二極管整流、RC積分電路,得到隨溫度變化的電壓。由于信號比較微弱,再經過一個同向比例放大器把信號放大,最終把信號調理為0~3V的輸出。

4 濕度變送器的設計
在工業現場,采集到的信號經長線傳輸時,往往會產生以下問題:由于傳輸的信號是電壓信號,傳輸線會受到噪聲的干擾;傳輸線的分布電阻會產生電壓降。為了解決這些問題,通常用電流來傳輸信號,這就用到了變送器。
本文采用了美國BB公司生產的XTR105作為濕度變送器的芯片,把濕度傳感器輸入的0~3V電壓轉換為4~20mA的電流信號輸出。其電路如圖7所示。

濕度傳感器輸出的0~3V電壓通過XTR105芯片的2和13引腳輸入。調整3和4引腳間的電阻RG和RG1的值,可以改變XTR105芯片的內置儀表放大器增益值,從而選定合適的測量范圍。RCM取為1KO,它提供一個附加電壓降,使XTR105的輸入電壓限制在共模方式下的電壓范圍內。與RCM并聯的0.01μF旁路電容用于降低共模噪聲。整個裝置的電壓,電流傳遞函數為:

其中Rm=RG·RG1/(RG+RG1),VIN 是VIN+(13引腳),VIN-(2引腳)兩端輸入電壓。VREG引腳(11引腳)還專門為外部電路提供5.1V的精密電壓,11引腳最大輸出電流為1mA,超過1mA會影響到零輸出電流。
三極管Q1是4~20mA電流回路的主要電流傳導器件,用于吸收回路中的大部分電流。該器件將外部電源電流與XTR105的內部消耗嚴格分開。由于外接三極管位于反饋回路中,其參數不能在臨界點。當電源電壓低于36V時,功耗可低一些。IN4048接成的橋式電路可以保證XTR105的電源極性不反接,從而真正實現兩線制。C2為去耦電容,其值是0.01μF,用于降低高頻干擾。負載RL用于將傳送的4~20mA的電流轉換為電壓,供后級處理。選擇負載阻抗RL,應使得輸出在4~20mA范圍內變化時,引腳7和引腳8之間的電壓保持在11.6V~40V的電源電壓范圍內。也可以由下式確定最大的RL:

所以取 RL=250Ω。
5 結語
我們對所設計的濕度傳感器進行了準確度測量。將濕度傳感器置入TERCHY公司的MHU-SA恒溫恒濕箱內,用VAISALA公司的HMP143A高精度濕度測量儀及萬用表對濕度傳感器輸出信號進行測量,結果見表1。從表1的測試結果可以看出:該傳感器的測量準確度達到了±2.5%以內。

基于HS1101的濕度傳感器及XTR105變送器設計的電路性能好,線性度高,年漂移量小,可以互換,體積小。而且可在寬溫度,全濕度范圍內進行測量,具有溫度補償,提高了傳感器的精度,傳輸距離遠,防靜電特點,所以有很大的推廣價值。