1 引言
隨著生活水平的不斷提高,家庭中擁有的家用電器不斷增多,消費者對這些家電的遙控功能和性能亦提出了更高的要求。射頻遙控由于具有距離遠、無障礙、低功耗、支持更為復雜的協議等優點,將會逐步取代傳統的紅外遙控方式。在消費電子產品領域,射頻遙控器會被作為一個很酷很時尚的賣點很快被消費者接受。也許若干年后,當你對孩子們說你小時候的電視機遙控器要對著電視機才能遙控時,他們會覺得很驚訝。
2 從紅外遙控到射頻遙控
紅外遙控(IR Remote)有超過二十五年的歷史了,它簡單且很容易設計,一直以來是控制電子設備尤其是家用電器的一種經濟有效的方法。
紅外線又稱紅外光波,在電磁波譜中,光波的波長范圍為0.01um~1000um。根據波長的不同可分為可見光和不可見光,波長為0.38um~0.76um的光波可為可見光,依次為紅、橙、黃、綠、青、藍、紫七種顏色。光波為0.01um~0.38um的光波為紫外光(線),波長為0.76um~1000um的光波為紅外光(線)。紅外光按波長范圍分為近紅外、中紅外、遠紅外、極紅外4類。紅外線遙控是利用近紅外光傳送遙控指令的,波長為0.76um~1.5um。用近紅外作為遙控光源,是因為目前紅外發射器件(紅外發光管)與紅外接收器件(光敏二極管、三極管及光電池)的發光與受光峰值波長一般為0.8um~0.94um,在近紅外光波段內,二者的光譜正好重合,能夠很好地匹配,可以獲得較高的傳輸效率及較高的可靠性。
紅外遙控的原理是用電信號控制或稱為調制紅外發光二極管(IR LED)產生肉眼不可見的紅外光,由一個塑料透鏡將紅外光聚焦成很窄的光束發射出去。在接收電路中的紅外接收器件則是一個光敏二極管,把接收到的紅外線轉換成電流,然后由接收器中的單片機對它解碼。
紅外遙控的發射電路是采用紅外發光二極管來發出經過調制的紅外光波;紅外接收電路由紅外接收二極管、三極管或硅光電池組成,它們將紅外發射器發射的紅外光轉換為相應的電信號,再送后置放大器。
因此對環境影響很小,再由紅外光波動波長遠小于無線電波的波長,所以紅外線遙控不會影響其他家用電器,也不會影響臨近的無線電設備。
紅外遙控有很多缺點。首先,紅外線有很強的方向性,不能穿透墻壁、家具、人體等障礙物,也就是說,在遙控器和設備之間不能有上述的這些障礙物的阻擋;其次,紅外線只適于單向的通訊,雙向通訊很難實施且成本很高。用戶在使用紅外遙控時,都會碰到過以下的問題:
-遙控距離不能過遠
-遙控角度有限制,遙控器偏離接收器角度過大就無法遙控。而現代家庭里越來越多的遙控家電,它們分散布置在房中,用戶要遙控時需要先想一想該設備在哪里
現在有了新一代的射頻遙控(RF Remote),它使用數百兆赫茲的無線電波取代紅外光作為遙控信息的載體,由于它具有無方向性。
射頻技術的遙控距離也遠大于一般的紅外遙控距離(數米到十米)。在同樣的操控條件下,射頻遙控的距離可以輕松達到數十米。根據不同應用需求,可以通過加大射頻輸出功率來進一步延長遙控距離。
與紅外遙控相比,射頻遙控還有一個十分明顯的低功耗優勢。紅外遙控器一般使用兩節五號或七號電池,通常每年要更換一次電池。而射頻遙控器則可以做到四年更換一次電池。由于功耗低,射頻遙控器甚至可以用紐扣電池供電,有利于產品小型化,外觀更時尚。
使用射頻,也可以輕易地實現單向或雙向遙控功能。更重要的是,半導體廠商提供成熟的射頻收發器集成電路,并提供詳盡的參考設計,用戶無需涉及射頻方面的專業知識,就可以設計自己的射頻遙控器。
在消費電子產品領域,射頻遙控器會被作為一個很酷很時尚的賣點很快被消費者接受。也許若干年后,當你對孩子們說你小時候的電視機遙控器要對著電視機才能遙控時,他們會覺得很驚訝。
3 射頻遙控的市場狀況
隨著低能耗射頻芯片逐步進入市場,根據市場調研公司ABI Research最近的研究報告,從現在到2014年,預計射頻遙程控器市場的年增長率將達到55%,射頻遙控最終可能在五年內淘汰有幾十年歷史的紅外遙控。
4 Semtech射頻芯片產品
Semtech Corporation是總部位于美國的全球性模擬與混合信號半導體器件供應商,產品廣泛應用電源管理、保護、高級通信、人機界面、測試和檢測、無線和傳感等商業和工業領域。
Semtech 于2005年收購了瑞士的XEMICS。XEMICS一直致力于研究和生產低電壓、低功耗芯片,在射頻領域有超過20年的經驗,提供各種無線短距離傳輸、微控制器、傳感器、音頻芯片的解決方案。
Semtech的射頻芯片包括單發、單收和收發3個系列,為個人區域網絡和家庭及建筑物自動化網絡提供集成的、小范圍的無線連接解決方案。通過小范圍的無線連接,實現包括家庭自動化、遠程測量和控制、無線耳機等應用。
5 SX1230發送器
SX1230是Semtech的集成ISM頻段(315,434,868和915MHz)窄帶/寬帶發送器,可提供兩種工作模式:獨立模式和單片機控制模式。該發送器采用Semtech的TrueRF技術設計,將所有無線電元件集成于一個CMOS芯片上,最大程度減少了其他無源元件的使用。SX1230具有雙功率放大器,射頻輸出功率從-18dBm到17dBm可編程,比特速率高達600kbps。支持FSK,GFSK,MSK,GMSK和OOK調制方式。在整個工作電壓1.8到3.7V范圍內均可提供穩定的射頻性能。
SX1230在免許可證的315、434、868和915MHz ISM頻段下工作,采用MLPQ- 24(4x4)封裝,具有自動化PLL校準功能并完全集成了VCO和環路濾波器。
SX1230可用在RKE,遙控和安全系統,語音和數據RF通信鏈接,過程以及建筑物/家庭控制、RFID和自動抄表等。

圖1 SX1230簡化框圖
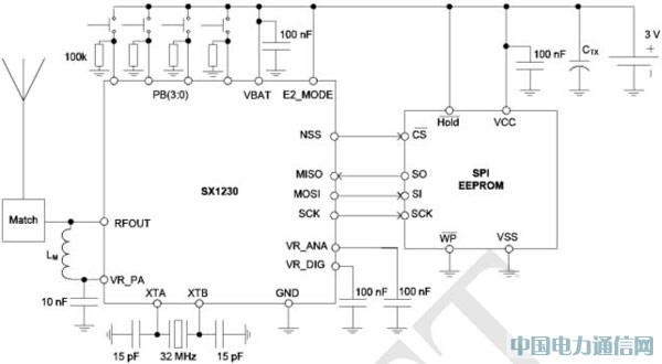
5.1 獨立模式
當E2_MODE引腳接高電平時,SX1230工作于獨立模式(Stand Alone Mode)。芯片配置參數以及每個按鍵的RF數據包格式都事先定義在一片外置的EEPROM中,SX1230作為SPI主機將這些配置讀入。

圖2 獨立模式應用電路圖
PB(3:0)是按鍵接口,如果使用二極管編碼電路,最多可以支持15個按鍵。平時SX1230處于睡眠狀態,按鍵動作將喚醒芯片并進行去抖,然后發送該按鍵對應的RF數據包,完成后再回到睡眠狀態。
獨立模式適用于低成本、按鍵數目不多、RF數據包格式相對簡單的遙控器方案。
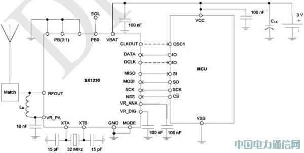
5.2 單片機控制模式
當E2_MODE引腳接高電平時,SX1230工作于單片機控制模式(MCU Mode)。SX1230作為SPI從機受外部單片機的控制,根據應用的不同,SX1230最少只需3線連接至單片機即可工作。

圖3 MCU模式應用電路圖
SX1230和單片機的接口分為SPI和RF兩部分,單片機通過SPI接口對SX1230進行參數配置;通過RF接口發送數據包。其它工作包括按鍵、顯示、建立數據包等均由單片機完成。
單片機控制模式適用于按鍵數目較多、RF協議或數據包格式較復雜的遙控器方案。
6 SX1210/13接收器
SX1210/13是Semtech的集成UHF頻段接收器。SX1210用于868MHz、915MHz頻段,而SX1213用于433MHz頻段,其它各參數完全相同且管腳兼容。SX120/13的接收電流不到3mA,為業界最低,與競爭對手相比,接收電流要低6倍。設計應用于無線報警器、安全,家庭自動化中的傳感器網絡,以及自動化抄表領域。
器件采用TQFN-32 (5x5)封裝,還具有接收同步字識別、曼切斯特解碼和數據去白化、CRC校驗,以及用于接收數據、時鐘同步和恢復的內置位同步器。

圖4 SX1210/13簡化框圖
7 應用實例
7.1 獨立模式遙控器
對于一些按鍵較少的家電遙控器,SX1230的單獨模式提供了一個很好的解決方案。通過二極管編碼電路,最多可以實現15個按鍵;如果要求的按鍵少于4個,還可以直接使用SX1230提供的4個按鍵接口引腳。

圖5 15鍵獨立模式遙控器電路圖
7.2 單片機控制模式遙控器
當遙控器的應用要求多于15個按鍵或RF協議、數據包比較復雜時,可以使用SX1230的單片機模式實現。下圖顯示了一個電路板尺寸是4x22cm的42鍵遙控器樣機照片,這個遙控器同時兼容紅外方式。

圖6 42鍵單片機模式遙控器樣機電路板
8 結語
本文主要介紹了Semtech的射頻集成電路SX1230、SX1210/13在家電遙控器中的應用。由于Semtech的射頻集成電路具有外圍電路簡單、功耗低、射頻參數用戶可編程、支持多種調制模式、生產中免調試等優點,用戶無需掌握專業的射頻相關知識也可以開發出性能穩定可靠的射頻應用。