一、設計目標:4 1/2萬用表(19999), 最小分辨率6微伏,自動選擇量程。
二、功能設計要求(量程范圍):
直流電壓(DCV)―― 200 mV 2V 20V 200V 1000V
交流電壓(ACV)―― 200mV 2V 20V 200V 700V
直流電流(DCA)―― 2mA 20mA 200mA 20A
交流電流(ACA)――2mA 20mA 200mA
電阻(OHM)――― 200 2K 20K 200K 2M20M
三、主要芯片:MSP430FE42X
四、操作方式:按鍵――DCV按鍵,ACV按鍵,DCA按鍵,ACA按鍵,OHM按鍵
五、原理框圖:
當進行AD測量時,MSP430FE42X可以選擇外部參考源,也可以選擇內部參考源。
這里在測量電壓和電流時,選擇內部參考源1.25V,這樣,當外部待測電壓為0.625V時,AD采樣值為65535,當待測電壓為-0.625時,AD采樣值為0。由于設計的最小量程為0.2V,故需要將其放大到0.625V,使其滿量程,然后根據顯示的位數進行轉換即0-20000對應0-32767。實際的最小分辨率是0.2/32767V=6微伏。
當待測電壓大于0.2V時,必須進行分壓處理,一般采用10倍的分壓器,例如2V時降至0.2V等。電壓分壓器如圖1所示。


圖1 電壓分壓器
同樣,在測量電流時,也要進行處理,使電流變為電壓,然后才能測量。電流的測量原理圖如圖2所示。

圖2 電流分壓器
請注意,圖2中右邊的20A輸入是直接接入的,當然也可以加上一個20A的保險絲。
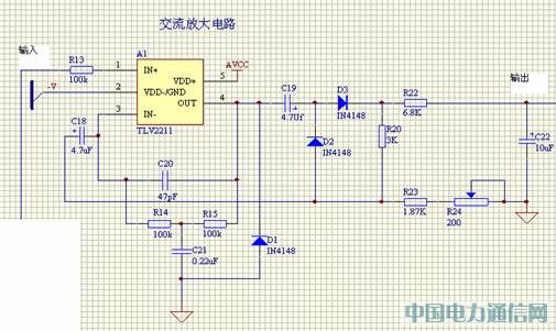
以上是測量直流電壓或直流電流的情況,當要測量交流電壓或交流電流時,必須進行整流,整流電路如圖3所示。

圖3 交流整流電路
AC/DC轉換電路由同相放大器A1、整流管D2和D3、隔直電容C18和C19、平滑慮波器R22和C22等組成,R24是校準電阻器。該電路可以得到輸入正弦波的有效值。D1用于減少非線性失真。
電阻的測量與電壓和電流的測量不同,原理圖如圖4所示。

電阻測量采用的是比例法,即當流過待測電阻和參考電阻的電流相同時,Uin/Uref=Rx/Rref,根據FE42X的AD轉換特性,當輸入電壓時參考電壓的一半時滿量程,亦即當待測電阻是參考電阻的一半時滿量程。故200歐姆檔的參考電阻是400歐姆,假設待測電阻是100歐姆,由于此時通過參考電阻和待測電阻的電壓是1.23V,所以參考電壓是1.23*(400/500)V,而輸入電壓是1.23*(100/500),又當輸入電壓是1.23*2/5時滿量程,故現在的AD值是滿量程的一半-100歐姆。當然,此時的AD是要經過量程的轉換即0-20000對應0-32767。
六、實際實現電路的簡要分析:
1、直流電壓測量:
待測電壓通過分壓器,在各個分壓電阻上產生不同的電壓值,此時要根據待測電壓大小來確定輸入單片機的電壓,這里通過HC4051來對待測電壓進行分壓選擇。由于待測電壓可能高達1000V,因此選擇松下的PHOTORELAY(其輸入高達1000V)作為分壓的輸入端。當選擇了合適的分壓電壓后,該電壓由TLV2211組成的放大電路進行放大約3倍左右(使AD采樣滿量程),然后進行量程轉換(0-20000對應0-32767),便可以得到待測電壓值。
2、交流電壓測量:
交流電壓測量跟直流電壓測量共用一個分壓器,經過分壓后,待測電壓由TLV2211組成的交流整流電路整流后再進入放大電路進行測量。
3、直流電流測量:
由于待測電流高達200mA,一般的模擬開關可以通過的電流較小,故選用AQV201(40V時負載電流500mA)做電流選擇,待測電流經分壓后進入放大電路,然后再送入AD。
4、交流電流測量:
交流電流測量跟直流電流測量共用一個分壓器,不同的是,分壓后還要進入交流整流電路,然后再進入放大電路,最后送入AD。
5、電阻測量:
電阻測量電路選用內阻很小的MAX4638模擬開關來接入不同量程的參考電阻,從而測得待測電阻的阻值。AD采用的是外部的參考電壓,該參考電壓通過減法運算電路得到參考電阻上的電壓后送入參考端,而待測電阻上的電壓則直接送入測量端。
6、最后:
由于MSP430FE42X的輸入阻抗為500k,故在AD輸入端外加一個跟隨器,以提高它的輸入阻抗。