0 引言
在數字化視頻監控技術飛速發展的今天,數字化視頻監控系統正迅速的深入到各行業,如企業、煤礦、學校、公共場所,為人們的工作和生活帶來了一次大變革。由于能夠在達芬奇平臺中實現數字視頻、音頻、語音與話音技術,因此達芬奇技術可以為數字化視頻監控系統的當前變革打下基礎。
與此同時,隨著3G 網絡的開通,更為高清移動數字化監控系統提供了實現的可能。
本文中要設計的3G移動視頻監控系統是一種能提供視頻采集、視頻數據壓縮、聯動報警、衛星定位及網絡傳輸功能于一體的一種移動實時視頻監控系統。其主要技術瓶頸就在于:①其系統耗時是否能保證其實時性要求,關鍵為H.264壓縮算法耗時。由于嵌入式環境資源的限制,在視頻數據的實時性傳輸和圖像質量方面,尤其是多路的情況下,其一直都得不到保證。但是隨著達芬奇技術的成熟,其ARM 926EJ-S與DSP C64x+ 的雙核架構,H.264 壓縮算法獨立運行在DSP的 Codec Server 端,解決了系統耗時保證其實時性要求。②其3G 無線網絡傳輸能否保證視頻質量及實時性。在保證視頻質量及傳輸實時性要求上,可以從兩個方面入手:①縮短視頻數據的傳輸時間,使用當前最高效的H.264 編碼技術縮小傳輸的信息量,采用動態自適應調整視頻數據的幀碼率來減少傳輸的信息量,以適應無線帶寬及抖動。②實現視頻數據傳輸的QoS 機制,自己設計實現了3G 無線傳輸的QoS 機制,選用實時傳輸控制協議RTCP 和RTP 配合使用,能以有效的反饋和最小的開銷實現傳輸效率最佳化,因此保證了視頻質量及其實時性。
1 系統架構及工作原理
本系統采用的是由達芬奇處理器(TMS320DM6446)、DDR2SDRAM(MT47H64M16)、NAND FLASH(K9F1208X0C)、視頻解碼器TVP5150、3G 芯片(中興MC8360)、GPS 衛星定位芯片加上外圍接口芯片的方案。CCD 攝像機采集模擬視頻信號傳入視頻解碼器內,進行模/ 數轉換, 輸出符合ITU-BT.656標準的數字視頻信號,然后將數字視頻信號傳到視頻處理子系統的前端進行預處理,將數字視頻信號通過本人設計的OSD字幕添加算法加入白底黑邊字幕后,經過Codec Engine 編碼后通過USB2.0 總線端口送入3G 傳輸芯片,無線傳輸到遠程視頻監控中心;達芬奇處理器檢測進行衛星定位命令,通過串口接收GPS 衛星定位信息,然后將GPS 衛星定位信息傳入到3G 傳輸芯片,無線傳輸到遠程視頻監控中心,在地圖上標定其坐標點及其移動軌跡。DM6446 上的DSP 端主要負責視頻編解碼工作,ARM 端做為控制視頻解碼芯片、3G 傳輸芯片、GPS 定位芯片和外圍接口芯片的控制器。系統硬件結構框圖如圖1 所示。

圖1 系統硬件結構框圖
2 硬件方案設計
2.1 視頻采集與解碼設計
本設計中選用TI 公司的視頻解碼芯片TVP5150 完成視頻圖像的模/ 數轉換。TVP5150 是超低功耗、支持NTSC/PAL/S E C A M 等格式的高性能視頻解碼器,它正常工作時功耗僅115mW,并具有32 腳TQFP 超小封裝。它可以接收兩路CVBS或一路S-Video 信號,通過I2C 總線設置其內部寄存器,可以輸出8位4:2:2的ITU BT.656信號。
TVP5150 芯片采用14.31818 MHz 晶振做為輸入時鐘,數字和模擬輸入電壓為1.8V,IO 口電壓為3.3V;信號輸入有AIP1A 和AIP1B 兩路,并且都進行阻抗匹配設計,防止對輸入信號的反射;YOUT[0:7]輸出8 路YcbCr 信號,行場同步信號選擇引腳HSYNC 和VSYNC 輸出;SCLK 引腳向DM6446 芯片輸出27MHz 時鐘信號,用來同步數據采集。
2.2 DDR2 SDRAM 內存接口設計
內存主要用來緩存視頻輸入圖像數據,存儲ARM 和DSP代碼等。DDR2 內存是一種新型高速、大容量的雙速率同步存儲器,相對于DDR,DDR2 具有更高的頻寬、更低的功耗、更好的高速效能。
本設計選用Micron 公司的MT47H64M16BT 型號DDR2芯片,該芯片單片容量為1Gb,提供16 位字長數據總線接口,芯片采用1.8V 做為輸入電壓,其內存支持差分鎖存信號,可以保證電路在高速情況下準確的鎖存總線上的數據,使系統更加穩定可靠。為提高系統內存容量并最大限度利用DDR2控制器的32 數據總線,設計選用兩片MT47H64M16BT,分別作為數據總線的高低16 位,組成32 位數據總線、大小為256Mbyte 的內存系統。將兩片16 位DDR2 芯片與32 位總線的DDR2 控制器連接時,把數據總線和相應的數據選通信號及字節使能信號與相應DDR2 芯片分別連接,其它信號兩片DDR2 芯片公用。此時,32 位數據總線的DDR2 控制器可同時訪問兩片DDR2 芯片。
2.3 電源設計
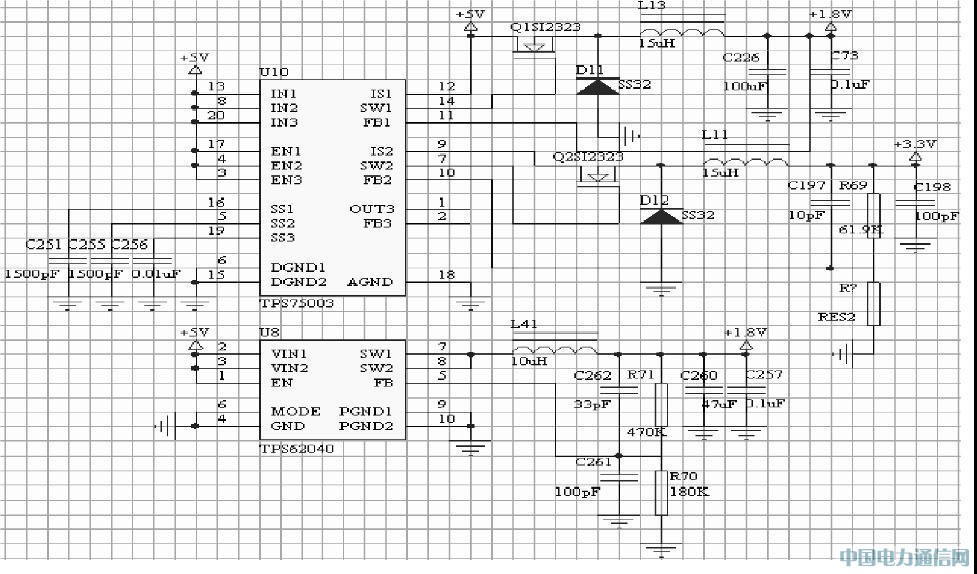
本設計選用TI 公司的TPS75003 和TPS62040 電源管理芯片,T P S 7 5 0 0 3 具有兩路最大提供3 A 的拓撲電源和一路300mA LDO 電源,每個Buck 輸出電壓范圍在1.2V 至6.5V 之間,LDO 輸出電壓范圍在0.9V 至6.5V 之間,輸入電壓范圍在2.2V 至6.5V 之間。TPS62040 是高效異步開關DC/DC 轉換電源,其轉換效率達到95%,輸入電壓范圍在2.5V 至6.0V,輸出電壓在0.7V 至6.0V,因此都可通過主電源+5V 供電。
系統電源分為+5V、+3.3V、+1.8V、+1.2V 四種,系統主供電電源為+5V,其余均由+5V 電源供給。因此,采用一片TPS75003 和一片TPS62040 完成系統四種電源的轉換。設計用TPS75003 的SW1 引腳經過SI2323 續流整形后輸出1.2V 電壓用于DM6446 內核供電,IS1 引腳連接參考電壓,FB1 引腳接輸出1.2V 電壓作為反饋,SW2 引腳輸出3.3V 電壓用于DM6446 外設接口供電。TPS62040 的SW1 和SW2 引腳短接后輸出1.8V 電壓用于DM6446 存儲器接口供電,FB 引腳連接1.8V 作為反饋輸入。這樣,用一片TPS75003 和TPS62040 電源管理芯片就可以滿足本系統供電。TPS75003 和TPS62040電源轉換電路如圖2 所示。

圖2 TPS75003 和TPS62040 電源轉換電路圖
3 軟件方案設計
本系統選用嵌入式MontaVista Linux操作系統平臺,其具有安全、穩定、高效率、高實時性等特點。本文系統軟件采用模塊化設計,從功能角度,其軟件體系結構主要劃分為以下五部分:采集模塊、編碼模塊、3G 傳輸模塊、GPS 衛星定位模塊、設備監測模塊。由于3G無線傳輸受到其帶寬的限制,如何能保證視頻圖像質量和實時性尤為關鍵,因此,3G 傳輸模塊是系統軟件的核心部分。
3.1 采集模塊
本模塊主要完成視頻的采集、圖像格式轉換。采用V4L2接口采集攝像頭的視頻數據,V4L2 是Linux 下開發視頻采集設備驅動程序的一套規范,這套規范使用分層的方法給驅動程序開發提供了清晰的模型和一致的接口。應用程序處于最上層,V4L2 處于中間層,而硬件設備處于下層,從而通過驅動程序,應用程序對設備的操作如同一個文件一樣,屏蔽了硬件設備的具體操作。
TVP5150 驅動程序以包含在Linux內核中,本設計是基于該驅動程序實現視頻采集的,視頻采集程序基本流程如圖3所示。

圖3 視頻采集程序基本流程圖
3.2 編碼模塊
本模塊主要完成了OSD 字幕信息添加及圖像的壓縮編碼。
設計中充分利用了Davinci 編解碼引擎接口進行應用程序編程,對采集到的視頻數據進行YUV 格式轉換后,通過自己設計的OSD 字幕算法加入OSD 字幕信息,采用優化的TI 公司H.264 壓縮算法,對完成處理的YUV4:2:0 格式數據進行幀間編碼壓縮。
OSD 字幕算法實現了在YUV 圖像上面添加中英文字幕信息,并可設置字體的字和邊界為兩種顏色,以在不同背景色下清晰顯示字體。其基本原理為根據字符的ASCII 從點陣字庫中讀入其點陣數據,進行一次外圍邊界像素點擴展,這樣就可以判斷每位數據中為1 的相鄰8 個像素點對應位的值,為0則表示該點是字符的邊框,為1 則表示該點是字符邊框內的背景色。
3.3 3G傳輸模塊
本部分主要完成視頻數據及系統數據的3G 無線網絡傳輸,用于支持視頻監控及系統控制通訊等功能。設計中采用RTP/RTCP 協議配合使用,由于無線網絡的不穩定性,加入了自適應幀碼率處理機制及QoS 處理機制,保證了視頻圖像質量和實時性要求。其基本過程是壓縮編碼完成后,進行視頻預存緩沖處理,對編碼數據進行RTP 封包處理,然后經過USB總線傳輸到3G 模塊中,通過無線網絡進行發送;接收數據完成后,進行命令解析處理,判斷是否有自適應或重傳控制命令,實現動態調整幀碼率以降低無線網絡傳輸負載,或者通過預存緩沖機制提取出丟失視頻數據,完成重傳數據傳輸。
其3G 傳輸程序基本流程如圖4 所示。

圖4 3G 傳輸程序基本流程圖
3.4 GPS衛星定位模塊
設計中使用GPS統一標準的NMEA(National Marine ElectronicsAssociation)協議完成通訊解析,其主要實現了對GPS衛星定位數據的解析處理,并實時傳輸到遠程服務器軟件上,以對本3G 無線移動監控系統平臺實現其位置信息、速度信息、方向信息、可用衛星數及狀態信息等進行實時監控顯示,從而在地圖上標定出移動平臺的地理坐標、移動軌跡及其狀態信息等。
3.5 設備監測模塊
本部分主要完成系統控制命令解析及其響應,以實現對云臺、鏡頭等設備的控制;各種報警事件的檢測與處理,如視頻丟失、視頻遮擋、移動偵測報警等功能;系統運行狀態檢測處理,以實現系統運行出錯或崩潰的自動重啟、系統程序的自動升級、系統程序的恢復出廠設置等功能;系統運行權限及規則的檢測處理,以實現對使用者的權限分級管理和操作規則的合法化。
4 結論
基于3G無線移動視頻監控系統已經進入內部測試階段并且功能強大,性能穩定,擴展性強,能夠很好的在3G 無線帶寬抖動中進行視頻監控,為移動視頻監控應用打下了堅實的基礎,如移動警車監控系統等。本文提出一種基于TI DM6446 的3G 移動視頻監控系統設計方案,并進行了系統硬件詳細設計和軟件模塊化詳細設計。該系統很好的解決了在視頻監控前段OSD 字幕信息添加和無線帶寬抖動的問題,從而使視頻監控流暢穩定。